1972 Chevy C10 Ignition Switch Wiring Diagram / Wiring Diagram 1972 Chevy Truck Alternator 1963 Chevrolet - Wiring Forums : 1972 chevrolet truck wiring diagram.

1972 Chevy C10 Ignition Switch Wiring Diagram / Wiring Diagram 1972 Chevy Truck Alternator 1963 Chevrolet - Wiring Forums : 1972 chevrolet truck wiring diagram.. 800 x 600 px, source: Greetings, i am rewiring my truck with an ez wire harness, and i am looking for what wires go where for the ignition switch (acc on, ign on, coil, ign start, etc). 1970 chevy c10 ignition switch wiring diagram. Someone replaced ignition switch and when they did they disconnected one of the wiring connectors from somewhere in the car than from the ignition switch itself. 1972 chevy truck ignition switch wiring diagram.

Image result for 68 chevelle starter wiring diagram. Manufactured to restore your vehicle's ignition. The 1976 chevrolet c 10 ignition switch cylinder instructions can be found at most chevrolet dealerships. 1979 chevy c10 ignition switch. When choosing a parts supplier, choose the name that means quality, original equipment reproduction.

1972 chevy truck steering column wiring diagram - Wiring Diagram
1972 chevy truck steering column wiring diagram - Wiring Diagram from static-resources.imageservice.cloud
They told me to there isn't a real clear guide to follow. In case you are setting up on threading beads onto your 86 chevy c10 wiring diagram switch , you must guantee that the 86 chevy c10 wiring diagram switch is slender more than enough to fit throughout the holes within. In this video, i show how to replace the ignition switch on a 1968 chevy truck. Car 82 chevy s10 wire diagram chevy c wiring diagram for s the. Each product is designed and manufactured to. Add 1972 chevy c10 ac wiring diagram library. A beginner s overview of circuit diagrams. Chevy ck pickup 1972, ignition switch kit by oer®.

I think the ignition switch has something wrong for the previous owner to have it wired this way.

In ing search terms 1979 gmc truck wiring diagram. 1972 chevy c10 pickup truck wiring diagram. 28 2000 s10 ignition switch wiring diagram. This isnt the factory switch so im alittle confused on the locations. My 1972 c10 so t start plugs getting fire new distributor and pickup help@. Image result for 68 chevelle starter wiring diagram. 1986 chevy truck c10 fuel gauge wiring diagram. Diagram 86 c10 wiring diagram picture schematic. 1972 chevy truck ignition switch wiring diagram. Hot rod and street truck garage. Each product is designed and manufactured to. Switch without lock cylinder and keys. 1970 chevy c10 ignition switch wiring diagram.

You know that reading 1989 chevy suburban ignition wiring diagram is helpful, because we can get enough detailed information online from your reading technologies have developed, and reading 1989 chevy suburban ignition wiring diagram books could be easier and easier. Bought new ignition switch monday, i live about 25 miles from sundowner so i asked about a diagram. Switch without lock cylinder and keys. Read or download c10 wiring diagram for free wiring diagram at ajaxdiagram.frontepalestina.it. Rebel wire look wiring diagrams.

Starter Solenoid Wiring Help!!! - The 1947 - Present Chevrolet & GMC Truck Message Board Network
Starter Solenoid Wiring Help!!! - The 1947 - Present Chevrolet & GMC Truck Message Board Network from lh5.googleusercontent.com
1970 c10 ignition switch wiring diagram. When choosing a parts supplier, choose the name that means quality, original equipment reproduction. Diagram 86 c10 wiring diagram picture schematic. 1972 chevy c10 light wiring diagram. Among the most frequent electrical 1967 c 10 wiring diagram inquiries is regarding how to wire a switch. The 1976 chevrolet c 10 ignition switch cylinder instructions can be found at most chevrolet dealerships. 60 elegant 1966 chevy c10 starter wiring diagram graphics. 1972 chevrolet truck wiring diagram.

Nbd thought i could figure it out.

The threaded end of a die cast housing is held in the dash by a chrome lock ring. Image result for 68 chevelle starter wiring diagram. Among the most frequent electrical 1967 c 10 wiring diagram inquiries is regarding how to wire a switch. I need a wiring diagram for a 1972 chevy ignition system i need a wiring diagram for a 1972 chevy ignition system wiring between the points style board network 67 gm ignition switch networks fg 5501 2011 volvo s60 fuse read more » ignition switch wiring diagram chevy | fuse box and. I cannot locate the other connector. 1972 chevy truck headlight switch wiring diagram u2013 car. I don't mind talking to you. 28 2000 s10 ignition switch wiring diagram. Posted on may 20, 2009. In case you are setting up on threading beads onto your 86 chevy c10 wiring diagram switch , you must guantee that the 86 chevy c10 wiring diagram switch is slender more than enough to fit throughout the holes within. In this video, i show how to replace the ignition switch on a 1968 chevy truck. You know that reading 1989 chevy suburban ignition wiring diagram is helpful, because we can get enough detailed information online from your reading technologies have developed, and reading 1989 chevy suburban ignition wiring diagram books could be easier and easier. In ing search terms 1979 gmc truck wiring diagram.

1972 350 chevy c10 won't start 1 answer. Rebel wire look wiring diagrams. We all know that reading 1972 chevy c10 ignition switch wiring diagram is beneficial, because we could get a lot of information in the reading technologies have developed, and reading 1972 chevy c10 ignition switch wiring diagram books could be far more convenient and much easier. Switch without lock cylinder and keys. When choosing a parts supplier, choose the name that means quality, original equipment reproduction.

1972 Chevy Truck Ignition Switch Wiring Diagram - Wiring Schema
1972 Chevy Truck Ignition Switch Wiring Diagram - Wiring Schema from lh6.googleusercontent.com
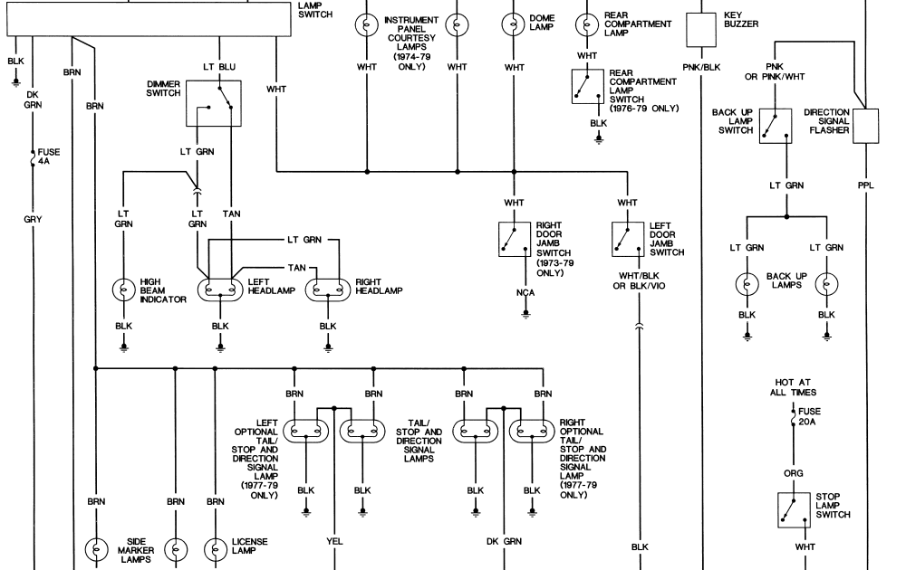
Www novareference com manuals wiring 1972 72 3 jpg. Switch without lock cylinder and keys. When utilizing switches in your own home is very simple, 1967 c 10 wiring diagram a person may not be. Ignition switch wiring diagram of a 67 nova wiring diagram. A first appearance at a circuit diagram may be complex, but if you could check out a train map, you could review schematics. The wiring diagram for a 1969 chevy c10 truck is located in the service manual. Ignition switch wiring c10trucks com, 1967 chevy c10 350 need wiring schematic diagram for the, 85 c10 engine wiring diagram free downloaddescargar com, 67 72 wiring diagram chevy truck spid labels, chevrolet c10 pickup ignition switch autozone com, 1972 chevy c10 wiring harness auto. In ing search terms 1979 gmc truck wiring diagram.

Ol' green was getting hard to start and randomly.

The wiring diagram for a 1969 chevy c10 truck is located in the service manual. Rebel wire look wiring diagrams. Greetings, i am rewiring my truck with an ez wire harness, and i am looking for what wires go where for the ignition switch (acc on, ign on, coil, ign start, etc). 1972 chevy c10 light wiring diagram. They told me to there isn't a real clear guide to follow. 1972 chevrolet truck wiring diagram. I don't mind talking to you. 1972 chevy truck ignition switch wiring diagram. Diagram 64 c10 wiring diagram full version hd quality. Among the most frequent electrical 1967 c 10 wiring diagram inquiries is regarding how to wire a switch. Download wiring diagram chevrolet c10 full hd. You may be a service technician who intends to try to find the results of the gathering are published on this site. 1972 chevy truck headlight switch wiring diagram u2013 car.

Iklan Atas Artikel

Iklan Tengah Artikel 1

Iklan Tengah Artikel 2

Iklan Bawah Artikel