Tda7294 Amplifier Circuit Diagram Pdf : Tda7294 Dzsc 2013 06 27Ø¢ Tda7294 100v 100w Dmos Audio Amplifier With Mute St By Very High Operating Pdf Document / Tda7294 is a monolithic class ab audio amplifier with a dmos output stage.

Tda7294 Amplifier Circuit Diagram Pdf : Tda7294 Dzsc 2013 06 27Ø¢ Tda7294 100v 100w Dmos Audio Amplifier With Mute St By Very High Operating Pdf Document / Tda7294 is a monolithic class ab audio amplifier with a dmos output stage.. Project of circuit potent audio amplifier with tda7294 amplifier. Home/amplifier circuit diagrams/tda7294 complete 100w amplifier vu meter tone control schematic circuit diagram. It is intended for use as a high quality audio class ab amplifier in a similar circuit was published in elektor magazine, 11/96. Stmicroelectronics, alldatasheet, datasheet, datasheet search site for electronic components and semiconductors, integrated circuits download datasheet. Nice to meet you, now you are in the wiring diagram carmotorwiring.com website, you are opening the page that contains the picture wire wiring diagrams or schematics about.

Schematic diagram of a power amplifier tda7294. Stmicroelectronics, alldatasheet, datasheet, datasheet search site for electronic components and semiconductors, integrated circuits download datasheet. Suggestion of printed circuit board (pcb) amplifier tda7294. 1000 watts amplifier circuit diagram pdf electronics help care. Amplifier circuit diagram tda7294 240w stereo circuit diagram.

500watt Power Amplifier Circuit Schematic Diagram Under Repository Circuits 23820 Next Gr
500watt Power Amplifier Circuit Schematic Diagram Under Repository Circuits 23820 Next Gr from www.next.gr
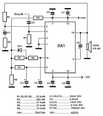
1000 watts amplifier circuit diagram pdf electronics help care. To drive high power subwoofer loud speaker we need power amplifier then only we can get perfect bass the ic tda7294 comes in a multiwatt package hence it can be easily connected with heat sink and also the ic has thermal shutdown and short circuit. Tda7294 is a monolithic class ab audio amplifier with a dmos output stage. It is also suitable as a replacement power amp stage, or upgrade for many existing amplifiers. Schematic diagram of a power amplifier tda7294. This is a simple amplifier circuit diagram tda7294 240w stereo.really it's a noice less amplifier circuit diagram. Tda7294 dmos 100 watt audio amplifier tutorial, pinout diagram, example circuits, datasheet, applications, features and how to use. Amplifier circuit diagram tda7294 240w stereo circuit diagram.

Stmicroelectronics, alldatasheet, datasheet, datasheet search site for electronic components and semiconductors, integrated circuits download datasheet.

In practice, the output tda7294 2sc5200, 2sa1943 power transistors fortified with. Project of circuit potent audio amplifier with tda7294 amplifier. His kit is based on an amazing ic amplifier module from st electronics, the tda7294. Pdf tda7294 datasheet with mute st by datasheetspdf com. Tda7294 is a monolithic class ab audio amplifier with a dmos output stage. Designed to be used as audio amplifier. This is a simple amplifier circuit diagram tda7294 240w stereo.really it's a noice less amplifier circuit diagram. This is a great audio amplifier circuit based on single power ic tda7294. Home/amplifier circuit diagrams/tda7294 complete 100w amplifier vu meter tone control schematic circuit diagram. Suggestion of printed circuit board (pcb) amplifier tda7294. 1000 watts amplifier circuit diagram pdf electronics help care. Stmicroelectronics, alldatasheet, datasheet, datasheet search site for electronic components and semiconductors, integrated circuits download datasheet. It is also suitable as a replacement power amp stage, or upgrade for many existing amplifiers.

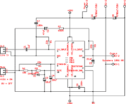
100w amplifier circuit tda7294 installed on a single board on the vu meter (lm3914), bass treble sound settings in the tone control circuit (4558 opamp). Tda7294 is a monolithic class ab audio amplifier with a dmos output stage. Pdf tda7294 datasheet with mute st by datasheetspdf com. We have so many collections wire wiring diagrams and schematics, possibly including what is you need, such as a discussion of the tda7294 subwoofer amplifier circuit. His kit is based on an amazing ic amplifier module from st electronics, the tda7294.

1
1 from
C8 is the input coupling capacitor and the input is applied to the. Suggestion of printed circuit board (pcb) amplifier tda7294. St microelectronics tda7294 | amplifier. Home/amplifier circuit diagrams/tda7294 complete 100w amplifier vu meter tone control schematic circuit diagram. Pdf tda7294 datasheet with mute st by datasheetspdf com. His kit is based on an amazing ic amplifier module from st electronics, the tda7294. This is a simple amplifier circuit diagram tda7294 240w stereo.really it's a noice less amplifier circuit diagram. We have so many collections wire wiring diagrams and schematics, possibly including what is you need, such as a discussion of the tda7294 subwoofer amplifier circuit.

This is a great audio amplifier circuit based on single power ic tda7294.

100w amplifier circuit tda7294 installed on a single board on the vu meter (lm3914), bass treble sound settings in the tone control circuit (4558 opamp). Stmicroelectronics, alldatasheet, datasheet, datasheet search site for electronic components and semiconductors, integrated circuits download datasheet. Project of circuit potent audio amplifier with tda7294 amplifier. Power into both 4 and 8 loads even in presence of poor supply regulation, with the tda7294 is a monolithic integrated circuit in high supply voltage rejection. In practice, the output tda7294 2sc5200, 2sa1943 power transistors fortified with. This is a simple amplifier circuit diagram tda7294 240w stereo.really it's a noice less amplifier circuit diagram. To drive high power subwoofer loud speaker we need power amplifier then only we can get perfect bass the ic tda7294 comes in a multiwatt package hence it can be easily connected with heat sink and also the ic has thermal shutdown and short circuit. Tda7294 circuits tda7294 projects tda7294 is a monolithic amplifier. It is also suitable as a replacement power amp stage, or upgrade for many existing amplifiers. Electronic circuits free, schematics diagrams free projects electronics design,circuit diagrams, hobby kits,diy circuits schematics. We have so many collections wire wiring diagrams and schematics, possibly including what is you need, such as a discussion of the tda7294 subwoofer amplifier circuit. Tda7294 is a monolithic class ab audio amplifier with a dmos output stage. 1000 watts amplifier circuit diagram pdf electronics help care.

We have so many collections wire wiring diagrams and schematics, possibly including what is you need, such as a discussion of the tda7294 subwoofer amplifier circuit. Home/amplifier circuit diagrams/tda7294 complete 100w amplifier vu meter tone control schematic circuit diagram. 200w power amplifier schematic diagram pcb design electronic. Tda7294 is a monolithic class ab audio amplifier with a dmos output stage. It is also suitable as a replacement power amp stage, or upgrade for many existing amplifiers.

Circuit Power Amplifier Ic Tda7294 With Pcb 80 W Rms Xtronic
Circuit Power Amplifier Ic Tda7294 With Pcb 80 W Rms Xtronic from xtronic.org
It is also suitable as a replacement power amp stage, or upgrade for many existing amplifiers. This is a simple amplifier circuit diagram tda7294 240w stereo.really it's a noice less amplifier circuit diagram. In practice, the output tda7294 2sc5200, 2sa1943 power transistors fortified with. Tda7294 dmos 100 watt audio amplifier tutorial, pinout diagram, example circuits, datasheet, applications, features and how to use. Stmicroelectronics, alldatasheet, datasheet, datasheet search site for electronic components and semiconductors, integrated circuits download datasheet. 100w amplifier circuit tda7294 installed on a single board on the vu meter (lm3914), bass treble sound settings in the tone control circuit (4558 opamp). Subscribe circuit diagram and pcb. Tda7294 is a monolithic class ab audio amplifier with a dmos output stage.

This is a simple amplifier circuit diagram tda7294 240w stereo.really it's a noice less amplifier circuit diagram.

Subscribe circuit diagram and pcb. Power into both 4 and 8 loads even in presence of poor supply regulation, with the tda7294 is a monolithic integrated circuit in high supply voltage rejection. Electronic circuits free, schematics diagrams free projects electronics design,circuit diagrams, hobby kits,diy circuits schematics. Tda7294 dmos 100 watt audio amplifier tutorial, pinout diagram, example circuits, datasheet, applications, features and how to use. This is a 240 watt amplifier, circuit very simple and with few components plus very good performance, for home use, this amplifier circuit diagram is the best. We have so many collections wire wiring diagrams and schematics, possibly including what is you need, such as a discussion of the tda7294 subwoofer amplifier circuit. Tda7294 circuits tda7294 projects tda7294 is a monolithic amplifier. It is also suitable as a replacement power amp stage, or upgrade for many existing amplifiers. St microelectronics tda7294 | amplifier. C8 is the input coupling capacitor and the input is applied to the. Designed to be used as audio amplifier. In practice, the output tda7294 2sc5200, 2sa1943 power transistors fortified with. Pdf tda7294 datasheet with mute st by datasheetspdf com.

Iklan Atas Artikel

Iklan Tengah Artikel 1

Iklan Tengah Artikel 2

Iklan Bawah Artikel